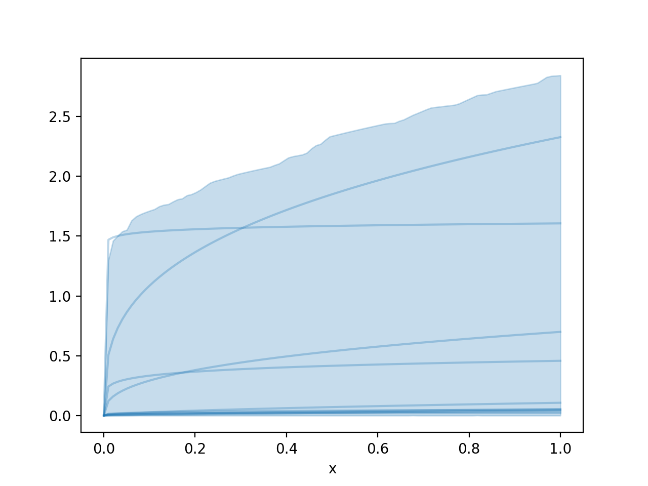
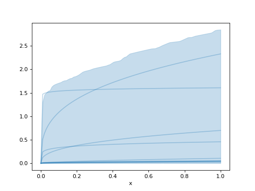
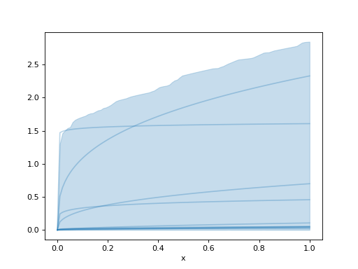
RootSaturation#
- class pymc_marketing.mmm.components.saturation.RootSaturation(priors=None, prefix=None)[source]#
 Wrapper around Root saturation function.
For more information, see
pymc_marketing.mmm.transformers.root_saturation().(
Source code,png,hires.png,pdf)
Methods
RootSaturation.__init__([priors, prefix])RootSaturation.apply(x[, dims, idx])Call within a model context.
RootSaturation.function(x, alpha, beta)Root saturation function.
RootSaturation.plot_curve(curve[, ...])Plot curve HDI and samples.
RootSaturation.plot_curve_hdi(curve[, ...])Plot the HDI of the curve.
RootSaturation.plot_curve_samples(curve[, ...])Plot samples from the curve.
RootSaturation.sample_curve([parameters, ...])Sample the curve of the saturation transformation given parameters.
RootSaturation.sample_prior([coords])Sample the priors for the transformation.
Set the dims for all priors.
Convert the transformation to a dictionary.
RootSaturation.update_priors(priors)Update the priors for a function after initialization.
Attributes
combined_dimsGet the combined dims for all the parameters.
default_priorsfunction_priorsGet the priors for the function.
lookup_namemodel_configMapping from variable name to prior for the model.
prefixvariable_mappingMapping from parameter name to variable name in the model.